科研進展
我所金奇教授團隊等在結核分枝桿菌感染診斷新型生物標志物研究方面取得新進展
2025年9月,我所金奇教授團隊聯合首都醫科大學附屬醫院團隊在《EBioMedicine》在線發表了題為“Peripheral Blood Neutrophil Proteomic Profiling with Transcriptomic Data Integration Reveals Biomarkers for Tuberculosis Infection Diagnosis”的研究論文。
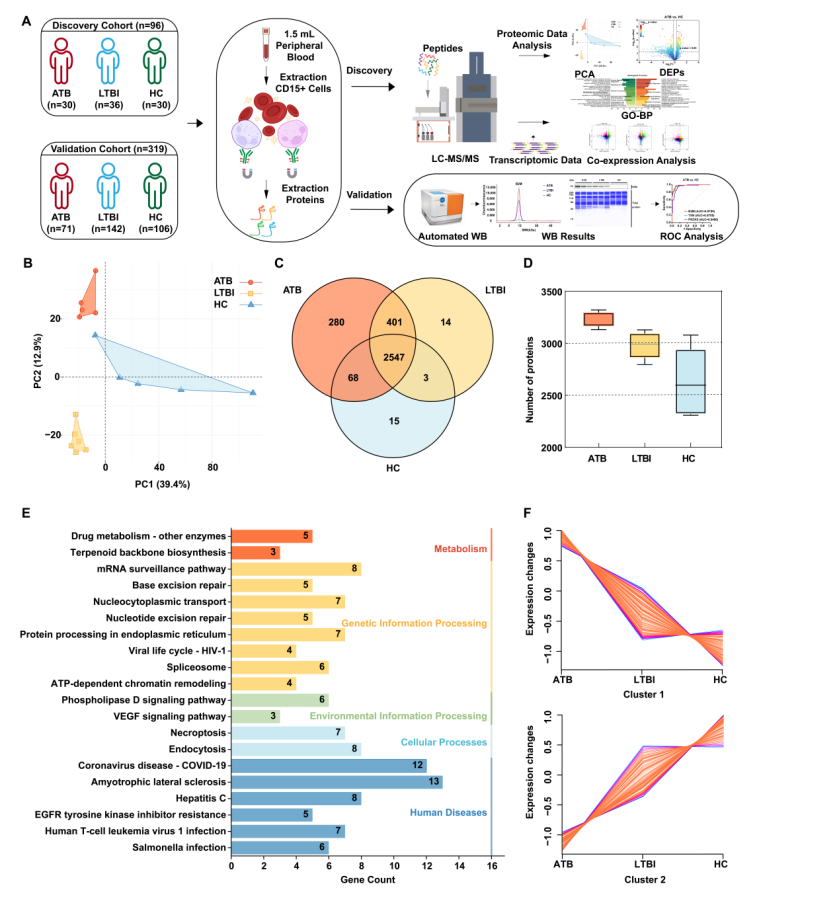
結核病仍是全球頭號傳染病殺手。世界衛生組織數據顯示,2023年全球新增結核病例達1080萬例,造成125萬人死亡。我國作為結核病高負擔國家,每年新發病例約80萬例。當前診斷技術存在顯著局限,例如痰涂片顯微鏡檢查靈敏度不足、細菌培養耗時長且依賴實驗室條件、分子檢測技術雖快速但設備昂貴等,開發快速且高靈敏度的結核感染發病診斷方法,是全球實現WHO終結結核病戰略的關鍵環節。鑒于外周血中性粒細胞在結核感染中起著至關重要的作用,研究開創性地聚焦這類中性粒細胞——這種占白細胞40%-70%的免疫細胞,既是抗擊結核感染的第一道防線,也是疾病進展的重要參與者。研究對來自活動性結核病患者(ATB)、結核潛伏感染者(LTBI)及非結核對照人群(HC)的外周血中性粒細胞進行了系統的蛋白質組鑒定,并結合轉錄組學數據進行了整合分析。研究發現數百種蛋白質在不同感染狀態下差異表達,尤其富集于與免疫應答相關的通路,如NOD樣受體信號通路。進一步利用自動化蛋白免疫印跡技術在319例獨立隊列(71例ATB、142例LTBI、106例HC)驗證后,最終鎖定β-2微球蛋白(B2M)、硫氧還蛋白(TXN)和過氧化物還原酶5(PRDX5)三個最具結核感染診斷潛力的生物標志物。結核菌感染時,中性粒細胞通過上調這些蛋白抵御氧化應激損傷,其協同作用形成獨特的診斷窗口。以上三種蛋白聯合診斷的ROC曲線下的面積AUC值為0.9847,靈敏度和特異度分別達到95.11%和96.23%,為研發基于血液、非痰液的結核感染快速診斷工具提供了新方向。該診斷檢測僅需1.5mL外周血,無需痰液樣本,特別適用于兒童/重癥患者等痰液獲取困難患者的診斷。

圖1. ATB、LTBI和HC組外周血中性粒細胞的蛋白質組學特征

圖2. B2M、TXN和PRDX5在ATB、LTBI和HC中性粒細胞中的表達
本研究得到了中國醫學科學院醫學與健康科技創新工程(2021-I2M-1-037)及國家科技重大專項(2017ZX10201301-002-003)的資助。我所鄭建華副研究員、金奇教授,首都醫科大學附屬北京胸科醫院劉榮梅主任醫師、附屬北京地壇醫院徐艷利主任醫師為共同通訊作者。我所碩士研究生楊佳榮、北京胸科醫院呂子征主治醫師、我所劉立國主任技師為共同第一作者。
