成人做爰黄A片免费视频网站野外,成人做爰A片免费看网站找不到了,成人做爰黄aa片啪啪声,成人精品,成人无码视频,成人做爰黄级a片免费看土方

English
中文 English

科研進展

王健偉、任麗麗團隊聯合解析健康人群呼吸道微生物組和抗生素抗性基因的傳播風險

發布日期:2025-06-03 字號:

2025年5月6日,中國醫學科學院病原生物學研究所王健偉、任麗麗團隊聯合國家生物信息中心李明錕團隊合作在Microbiome上發表了“Transmission of the human respiratory microbiome and antibiotic resistance genes in healthy populations”的研究論文。研究深入解析了呼吸道微生物組在健康人群中的傳播規律,以及抗生素耐藥基因(ARGs)的傳播風險,為呼吸道健康管理提供重要的科學數據。

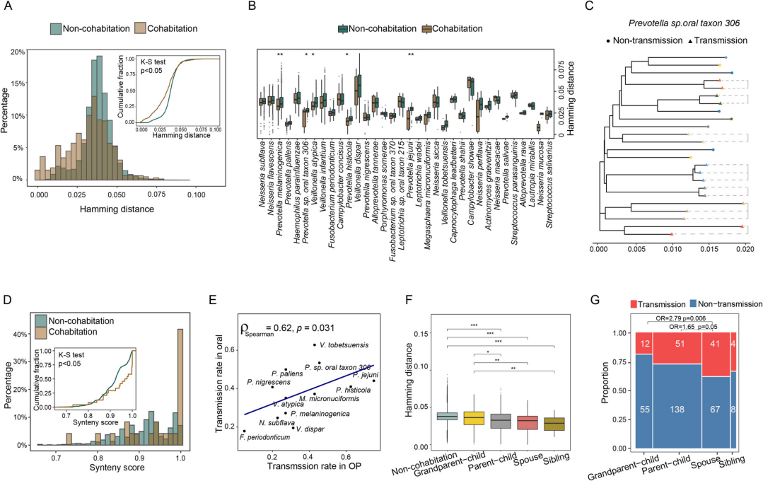
人體微生物組可在個體間傳播,影響感染性和非感染性疾病的易感性與嚴重程度,但呼吸道微生物組的傳播機制尚缺乏系統研究。本研究通過對來自武漢市13個行政區的1046名健康城市居民的口咽拭子進行宏基因組分析,發現口咽微生物組具有明顯的可傳播性。首先,地理因素與口咽微生物組的差異關聯性最高,同一城區內非共住個體的口咽微生物組相較于來自不同城區的非共住個體更為相似。共同居住者,尤其是配偶和兄弟姐妹之間,表現出更高的口咽菌株共享率,說明親密接觸是呼吸道菌群傳遞的重要因素。然而,與腸道菌群存在母嬰傳遞現象不同,本研究并未在母嬰之間發現呼吸道菌群垂直傳播的證據。此外,研發發現口咽微生物組中存在多種抗生素抗性基因,其中15%與可移動遺傳元件或質粒在基因組上存在關聯,提示以上抗性基因可能在不同微生物之間發生水平轉移。研究結果揭示了口咽微生物及抗性基因的傳播特征,對理解呼吸道健康及公共衛生管理具有重要意義。

7274a7dc0853724d0657428f09457551

圖. 共同居住者之間的口咽微生物傳播

本研究得到了國家重點研發計劃(2022YFA1304300)、中國醫學科學院醫學與健康科技創新工程項目(2020-I2M-2-013)、中國醫學科學院中央級公益性科研院所基本科研業務費(2019PT310029)等項目的資助。

欢迎光临: 小金县| 平阳县| 察雅县| 威海市| 深圳市| 义乌市| 建湖县| 邻水| 荔浦县| 柳林县| 谢通门县| 北宁市| 苗栗市| 望江县| 安顺市| 南京市| 泸定县| 新安县| 霍州市| 仁寿县| 和平区| 濮阳县| 西和县| 神农架林区| 正宁县| 迁西县| 泸州市| 阿克苏市| 福清市| 凤阳县| 南漳县| 苍溪县| 秦安县| 宽城| 前郭尔| 澄城县| 江孜县| 阿克苏市| 金门县| 樟树市| 苏尼特左旗|